中国医学科学院医学生物学研究所研究进展快报第6期 医学生物学研究所唐东红团队研究发现长期饲喂转基因玉米对食蟹猴及其后代的肠道微生物群多样性和代谢物谱没有不利影响
2025年3月26日,中国医学科学院医学生物学研究所唐东红团队在Food and Chemical Toxicology《食品和化学毒理学》发表了题为“A 7-year feed study on the long-term effects of genetically modified maize containing cry1Ab/cry2Aj and EPSPS genes on gut microbiota and metabolite profiles across two generations of cynomolgus macaques”的论文。研究报道了关于含有抗虫耐除草剂cry1Ab/cry2Aj 和 EPSPS的转基因玉米的安全性评价结果,长期饲喂转基因玉米对食蟹猴及其后代的肠道微生物群多样性和代谢物谱没有不利影响。
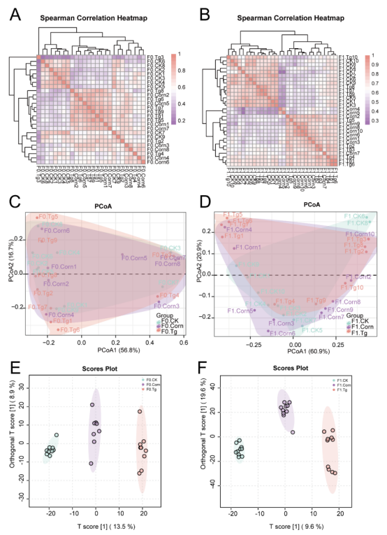
图1转基因玉米对食蟹猴肠道微生物群及代谢物谱的影响
转基因作物自商业化以来种植规模迅速扩大,但其长期健康影响尤其是对肠道微生物组的跨代效应仍存在争议。作为全球主要粮食作物,转基因玉米通过引入抗虫(如cry1Ab/cry2Aj基因)和耐除草剂(如EPSPS基因)性状提升产量,但现有安全性评价多基于短期毒理学研究,缺乏对肠道微生物群这一关键健康指标的长期追踪。尽管肠道微生物组与宿主代谢、免疫等功能密切相关,且其紊乱可能导致肥胖、糖尿病等疾病,但现有研究多局限于啮齿类或家畜模型,结果存在不一致性(如Bt毒素片段残留争议)。非人灵长类动物(如食蟹猴)因与人类生理和肠道微生物发育高度相似,是更理想的转化医学模型,但针对转基因作物对灵长类肠道生态系统的多代影响研究仍属空白。
本研究通过为期7年的纵向实验,结合宏基因组学和代谢组学技术,系统评估了表达Cry1Ab/Cry2Aj和G10evo-EPSPS蛋白的转基因玉米对两代食蟹猴(F0和F1代)肠道微生物群及代谢物的影响。实验设计三组饮食:常规饲料对照(CK组)、70%非转基因玉米配方(玉米组)及70%转基因玉米配方(Tg组),涵盖26只F0代和30只F1代个体。通过分析物种组成、群落多样性及功能基因发现,转基因玉米长期摄入未显著改变肠道微生物的组成结构或功能特征;代谢组学虽检测到部分代谢物差异,但未与转基因玉米摄入直接关联。研究还验证了跨代稳定性,F1代肠道微生物群未因遗传或持续暴露出现异常偏移,表明转基因玉米在两代灵长类模型中均未引发肠道生态失衡。
图2 微生物群落组成分析
图3 肠道微生物代谢物的分析
本研究首次通过非人灵长类多代模型证明转基因玉米长期食用的安全性,并提供了关键证据。整合宏基因组和代谢组学方法,弥补了传统毒理学在微生物组层面的评价不足,回应了公众对转基因作物潜在跨代健康风险的担忧。研究证实含cry1Ab/cry2Aj和EPSPS基因的玉米在长达7年的暴露中未破坏肠道微生态平衡,为全球转基因玉米的监管决策和风险沟通提供了科学依据。此外,建立的灵长类动物多代研究范式,为未来评估其他转基因作物的慢性效应及转化医学研究提供了方法论参考,对推动农业生物技术创新与可持续发展具有重要意义。
本研究工作得到科技部农业生物育种重大专项课题(2023ZD0406306)、中国医学科学院医学与健康科技创新工程灵长类动物模型资源库建立项目( 2021-I2M-1-024)资助,医学生物学研究所唐东红主任技师为论文通讯作者,王陈芸、范胜涛、李明昊为论文的共同第一作者。
论文链接:https://www.sciencedirect.com/science/article/pii/S0278691525001875?via%3Dihub

用户登录
还没有账号?
立即注册