-
2025-08-04
由中国医学科学院医学生物学研究所(以下简称生物所)褚嘉祐研究员主编的《疫苗遗传学》(第二版)正式出版。2025年7月29日在所内进行了新书发布活动,生物所党委书记游丹、所长王佑春出席了会议,并向我所参与本书编纂的职工表达了祝贺和肯定。 会上,褚嘉祐研究员指出“疫苗是预防、控制和消灭疾病的特殊药物,传统疫苗继续发挥重要作用,新型疫苗正不断兴起,疫苗的研发正经历疫苗学、免疫学、遗传学等多学科融合驱动的深刻变革”。首版《疫苗遗传学》创新性地融合了疫苗学与遗传学,提出“遗传因素→免疫应答机制→疫苗设计”的新范式,为精准疫苗研发奠定理论基础。 本次出版的第二版在首版的基础上整合领域内近年来的……查看更多 -
2025-07-21
2025年7月2日,中国医学科学院医学生物学研究所刘野团队在Briefings in Bioinformatics《生物信息学简报》发表了题为“Intelligent Batch Epitope Identification and Partitioning: an intelligent tool for the identification of B cell dominant epitopes”的论文。该研究基于分子层面的抗原-抗体相互作用,以及分层迭代模型(Hierarchical Iterative Merging Model),开发了一款可实现B细胞优势抗原表位智能化鉴定软件I……查看更多 -
2025-07-21
2025年4月9日,中国医学科学院医学生物学研究所孙强明团队在Emerging Microbes & Infections《新兴微生物和感染》发表了题为“Dengue Virus and Lipid Metabolism: Unraveling the Interplay for Future Therapeutic Approaches”的综述论文,系统梳理了近年来登革病毒感染过程中脂质代谢分子的作用机制、潜在治疗策略及其与代谢性疾病之间的关联。 登革病毒(DENV)是全球热带及亚热带地区的主要公共卫生威胁,每年导致数亿人感染。重症病例可引发登革出血热或休克综合征,甚至死亡。……查看更多 -
2025-07-21
2025年3月26日,中国医学科学院医学生物学研究所唐东红团队在Food and Chemical Toxicology《食品和化学毒理学》发表了题为“A 7-year feed study on the long-term effects of genetically modified maize containing cry1Ab/cry2Ajand EPSPSgenes on gut microbiota and metabolite profiles across two generations of cynomolgus macaques”的论文。研究报道了关于含有抗虫耐除草剂c……查看更多 -
2025-07-21
2025年3月14日,中国医学科学院医学生物学研究所黄璋琼团队在Viruses《病毒》发表了题为“A New Human SCARB2 Knock-In Mouse Model for Studying 2 Coxsackievirus A16 and Its Neurotoxicity”的论文。研究报道了一种使用CRISPR/Cas9技术构建的hSCARB2 KI小鼠模型,该模型对CVA16易感并可用于相关神经病理机制的研究。 柯萨奇病毒 A16(CVA16)是目前在国内引发大规模流行的主要毒株。由于CVA16 具有严格的宿主特异性,人类是目前已知的唯一自然宿主,这对研究其感染机制及……查看更多 -
2025-07-15
2025年1月3日,中国医学科学院医学生物学研究所鲁帅尧团队在MedComm《医学通讯》在线发表了题为“Multi-Organ Proteomic Analysis of Infected Animal Models Predict Potential Host Factors for Chikungunya Virus”的研究论文。研究团队首次系统性地对比分析了基孔肯雅病毒(CHIKV)感染的恒河猴与小鼠模型多器官蛋白组数据,揭示其在天然免疫反应、代谢、炎症反应、组织出血等方面的致病机制,并发现RIG-I、S100A9等潜在关键宿主因子,为新型抗病毒治疗策略提供理论依据。 基孔肯雅病……查看更多 -
2025-05-09
中国医学科学院医学生物学研究所李鸿钧团队、中国食品药品检定研究院胡忠玉团队和河南省疾病预防控制中心赵东阳团队合作开展轮状病毒灭活疫苗在中国健康青少年人群中的安全性和免疫原性研究 2025年4月1日,中国医学科学院医学生物学研究所(以下简称“生物所”)李鸿钧团队在《疫苗》杂志(Vaccines)发表了题为“Safety and Immunogenicity of a New Rotavirus-Inactivated Vaccine in the Chinese Adolescent Population: A Randomized, Double-Blind, Placebo-Contro……查看更多 -
2025-05-04
2025年4月17日,中国医学科学院医学生物学研究所张寒团队在Biochimica et Biophysica Acta - Reviews on Cancer发表了题为“BTB domain and CNC homolog 2: A master regulator that controls immune response and cancer progression”的综述论文,系统梳理了转录因子BACH2在免疫细胞及癌症进展中的复杂生物学功能。 本论文围绕免疫调控失衡与癌症治疗的困境,从多维度探讨了BTB结构域与CNC同源物2(BACH2)在免疫与癌症调控中的作用。作为bZIP蛋白……查看更多 -
2025-05-04
2025年3月28日,中国医学科学院医学生物学研究所鲁帅尧团队、王佑春团队和孙强明团队合作在Signal Transduction and Targeted Therapy(信号转导与靶向治疗)发表了“CHIKV mRNA vaccines encoding conserved structural/envelope proteins confer broad cross-lineage protection againstinfection”(编码基孔肯雅病毒保守结构蛋白/包膜蛋白的mRNA疫苗具有谱系间交叉反应性并提供抗感染保护)的研究论文。报道了使用基孔肯雅病毒(CHIKV)保守结构蛋……查看更多 -
2024-11-20
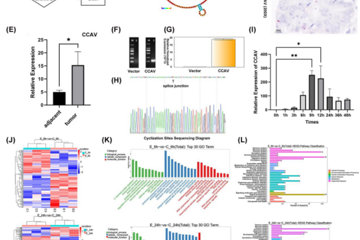
类病毒是已知的最小的传染性病原体,最初是在植物中发现的,但迄今还未在动物中发现。中国医学科学院医学生物学研究所新突发传染病研究中心胡云章团队与云南省肿瘤医院李文亮团队及中国科学院西双版纳热带植物园刘长宁团队合作,使用了一种无参考的计算机算法[1,2],在结直肠癌患者肿瘤组织中发现了一个新型类病毒样环状RNA,认为它是一种哺乳动物的类病毒,将其命名为结直肠癌相关类病毒(colorectal cancer-associated viroid,CCAV)。这是首次在人体中鉴定出一种尚未发现的类病毒。 相关研究结果于2024年11月10日在线发表在Cancer Communications期刊上,论文……查看更多

用户登录
还没有账号?
立即注册