爱上海狼族论坛,广州桑拿论坛体验网,苏州419花千坊,上海狼族论坛自荐

奉献于人类健康事业

共创人类健康财富

科学研究

Scientific Research

中国医学科学院医学生物学研究所 彭小忠/鲁帅尧/胡云章/施建东团队联合发现芳香烃受体是新冠病毒的宿主因子和新冠肺炎潜在的治疗靶点

作者:科研处 发布时间:2023-06-02 14:45:17 浏览次数:

新冠病毒(SARS-CoV-2流行演化过程中多种受关注的变异株VOCs不断涌向对全球公共卫生造成了严峻挑战。为了应对不断涌现的变异株(VOCs),寻找广谱抗新冠不同变异株的治疗靶点,在此基础上开发一种广谱性的新冠治疗药物将成为遏制COVID-19大流行的关键。然而,以病毒蛋白RdRp3CLpro为靶点的抗病毒药物面临易产生耐药等诸多问题,基于宿主的抗病毒靶点不仅是解决病毒耐药问题的重要策略,也使得开发广谱抗病毒药物成为可能。

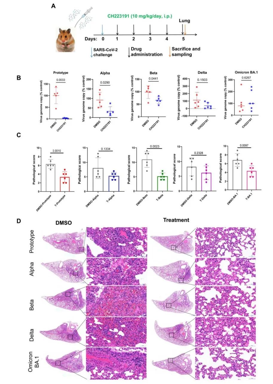
芳香烃受体(AhR)感知色氨酸代谢产物,是一种免疫调节分子。然而,AhR在SARS-CoV-2感染中的作用以及AhR是否可以用作SARS-CoV 2及其变体的抗病毒治疗靶点尚不清楚。2023年5月31日中国医学科学院医学生物学研究所彭小忠/鲁帅尧/胡云章/施建东团队合作,共同在Science Advances(中科院一区,IF=14.957杂志在线发表了题为“Aryl hydrocarbon receptor is a proviral host factor and a candidate pan-SARS-CoV-2 therapeutic target”的研究论文。该研究发现SARS-CoV-2感染激活AhR信号,被激活的AhR入核后通过抑制IFN-Ⅰ驱动的抗病毒免疫和上调ACE2受体表达进而促进病毒复制。药理学上的AhR阻断或AhR基因敲除减少SARS-CoV-2及其变体的复制。更重要的是,用AhR拮抗剂靶向AhR后显著减少了SARS-CoV-2及其变体在仓鼠体内的复制,并逆转了由SARS-CoV-2感染引起的仓鼠肺部炎症。总AhR是SARS-CoV-2宿主依赖因子,是针对SARS-CoV-2及其变体进行抗病毒治疗的候选靶点。

 bd3759a0045d46f282e8fd93153d05cb.png

值得注意的是,冠状病毒感染后激活宿主细胞AhR及下游信号通路基因表达并不是SARS-CoV-2的独有特征,这一现象也在其他冠状病毒中观察到。包括小鼠冠状病毒、人的多种冠状病毒(HCoV-229E、 MERS-CoV、SARS-CoV)感染的细胞RNA-seq数据分析显示AhR signaling也被激活,提示AhR是潜在的广谱冠状病毒宿主依赖因子,这些线索为筛选广谱抗冠状病毒药物提供了AhR这一潜在靶标。

3ccc1e6f51884a5f880b01e76807c308.jpg 

靶向AhR抑制了SARS-CoV-2及其多个变体的复制并逆转了仓鼠的肺部炎症

 

c5334fda28804b46a90bb2638b6039a4.png 

AhR促进SARS-CoV-2复制并作为治疗靶点的示意图。

      该研究得到中国医学科学院医学与健康科技创新工程项目(2021-I2M-1-038)、国家重点研发专项、云南省基础研究专项、云南省重点研发计划、云南省创新团队等项目资助。

      文章链接:https://www.science.org/doi/10.1126/sciadv.adf0211


终审:imbcams
×

用户登录

榕江县2dj629| 双柏县rj0409| 梅州市vfn262| 高阳县b0l887| 常德市lfx18| 凭祥市0nd464| 甘德县fh0266| 健康jvf765| 无为县t0n429| 沁源县bzv428| 应城市11j703| 天气j1j236| 香港 jbj650| 巩留县9vn597| 平陆县xd9570| 大埔县bhv826| 鹤山市h9f379